行业知识

PID与PFD区别

2025-05-26 08:37:16 爱游戏体育在线注册,爱游戏体育(中国)

PID与PFD区别

工艺流程图 (PFD)是化学工程工艺的图形表示,显示主要工艺流程路径。它重点介绍所使用的设备、控制阀和其他现有仪器,有助于说明过程工厂的主要组件如何相互作用以实现所需的效果。它还有效地应用于企业管理等其他部门,以了解公司的不同部门如何有效地工作以实现其特定目标。Frank GilbrethSr.是第一个在 1921 年开发流程图的人,当时他将流程图介绍给了美国机械工程师协会(ASME)。

图片关键词

PFD可以让工作人员对整个过程有一个整体的了解。这些流程图可能并不总是显示整个工厂的工作情况。典型的PFD将包含温度、压力和质量流量等运行数据。泄压阀和安全阀通常不包括在PFD中,但是控制阀等关键部件在 PFD职中,这些图表在尺寸上可能与实际工厂不同步。

PFD符号是一组图表,用来表达过程的不同部分如何相互关联。符号的示例包括阀门、泵、压缩机、再沸器和热交换器。工艺管线代表物料流动的路径,并由各种管道符号表示。还有比过程线更细的信号线,它们代表所提供的信号类型,例如电子信号或气动信号

图片关键词

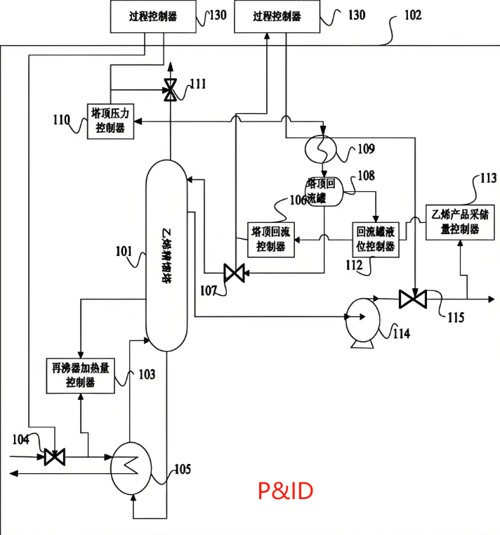
P&ID即Piping Instriment Diagram,简称 PID。PID是在PFD的基础上,由工艺、管道安装和自控等专业共同完成。

P&ID需要画出所有的设备、仪表、管道及其规格、保温厚度等内容,这也是是绘制管道布置图的主要依据。

PID图是在工艺包阶段就开始形成初版,随着设计阶段的深入,不断补充完善深化,分阶段和版次分别发表。PID各个版次表明了工程设计进展情况为工艺、自控、设备、电气、电讯、配管、管机、管材、设备布置和给排水等专业及时提供相应阶段的设计信息。

PID是基础设计和详细设计中主要成品之一,它反映的是工艺设计流程、设备设计、设备和管道布置设计、自控仪表设计的综合成果。

PID包括工艺系统对自控、管道等有关专业的设计要求和关键设计尺寸。

通过工艺管道及仪表流程图可以了解

1.设备的数量、名称和位号。

2.主要物料的工艺流程。

3.其他物料的工艺流程。

4.通过对阀门及控制点分析,了解生产过程的控制情况。

图片关键词

PFD(ProcessFlow Diagram,工艺流程图)和P&ID(Piping andInstrumentation Diagram,管道及仪表流程图),是化工、石油、制药、电力等工程领域中常见的两种技术图纸。它们在工艺设计、设备选型、安装调试和运行维护等过程中起着重要作用。

1、PFD(工艺流程图)

(1)定义

PFD 主要用于描述一个工艺过程的整体流程,包括主要的设备、工艺流向以及关键的工艺参数。它提供的是一个高层次的概览,便于理解工艺过程的基本工作原理。

(2)PFD 的主要特点

a.关注主要工艺流程,不涉及细节

b.仅展示主要的工艺设备(如反应器、换热器、塔、泵、压缩机等)

c.显示主要的物料流动路径,包括:主要流体的流动方向、物流名称及编号

d.关键的流量、压力、温度等参数

e.可能包含质量/能量平衡信息

f.可能包括主要控制回路(但不会展示详细的控制仪表)

(3)PFD 的作用

a.作为项目初步设计阶段的重要文档

b.便于各部门(如工艺、设备、采购等)理解整体流程

c.进行物料和能量衡算,提供工艺计算依据

d.帮助确定设备选型

(4)PFD 的示例

示例中可能包括:

a.主要设备(如反应器、换热器)

b.主要管线及物流方向

c.关键参数(如温度、压力)

d.质量流量或摩尔流量等

2、P&ID(管道及仪表流程图)

(1)定义

P&ID 是 PFD 的进一步深化,它提供更详细的信息,包括工艺管道、仪表、阀门及控制系统。P&ID 主要用于设计、施工、操作和维护过程。

(2)P&ID 的主要特点

a.包含所有设备和管道,包括主设备和次要设备

b.标注详细的管道信息,如:管道编号、管径、材质、压力等级、绝热或伴热信息

c.完整的仪表和控制系统

过程控制回路(如 PID 控制器、流量计、压力传感器)具体仪表的位号(如 FT、PT、TT)控制系统(如 DCS、PLC)包含所有阀门(控制阀、手动阀、止回阀、安全阀等)安全及联锁信息(如紧急切断、超压保护)

(3)P&ID 的作用

a.作为施工、安装、调试的主要依据

b.指导工艺控制系统的设计和编程

c.维护和操作人员用于排除故障和日常运行

d.提供安全分析和 HAZOP(危险与可操作性研究)依据

(4)P&ID 的示例

a.显示所有设备及其连接的管道

b.详细的阀门和仪表信息

d.控制回路(如自动控制阀)

d.安全保护装置(如泄压阀、联锁系统)

3、PFD 和P&ID 的区别

图片关键词

--PFD 是工艺工程的宏观视角,适用于设计早期和工艺理解。

--P&ID 是工程施工、操作和维护的核心文件,细节更丰富。

--两者相辅相成,PFD先于P&ID设计,P&ID进一步深化并用于实际工程实施。

--在工程项目中,PFD 用于整体工艺评估和设计,而P&ID则是施工、调试和运行的指南,二者缺一不可。

TAG: PID,PFD
首页
产品
新闻
联系